中国·388vip太阳集团(股份)有限公司-官方网站
股票代码
002434
首页
首页
关于388vip太阳集团官网
关于388vip太阳集团官网
388vip太阳集团官网概况
五大基地
研发实力
智能制造
主要荣誉
发展历程
企业理念
战略规划
产品中心
产品中心
乘用车传动系统
商用车传动系统
非公路传动系统
机器人零部件
服务中心
服务中心
主要客户
全球用户分布
服务理念
服务热线
新闻中心
新闻中心
公司新闻
行业新闻
品牌风采
388vip太阳集团官网报
投资者关系
投资者关系
公司公告
留言专区
加入我们
加入我们
人才理念
人才发展
员工风采
校园招聘
招贤纳士
联系我们
EN
WeChat
股票代码
002434
MENU
@集团站
EN
关于388vip太阳集团官网
388vip太阳集团官网概况
五大基地
研发实力
智能制造
主要荣誉
发展历程
企业理念
战略规划
产品中心
乘用车传动系统
商用车传动系统
非公路传动系统
机器人零部件
服务中心
主要客户
全球用户分布
服务理念
服务热线
新闻中心
公司新闻
行业新闻
品牌风采
投资者关系
公司公告
留言专区
加入我们
人才理念
人才发展
员工风采
校园招聘
招贤纳士
联系我们
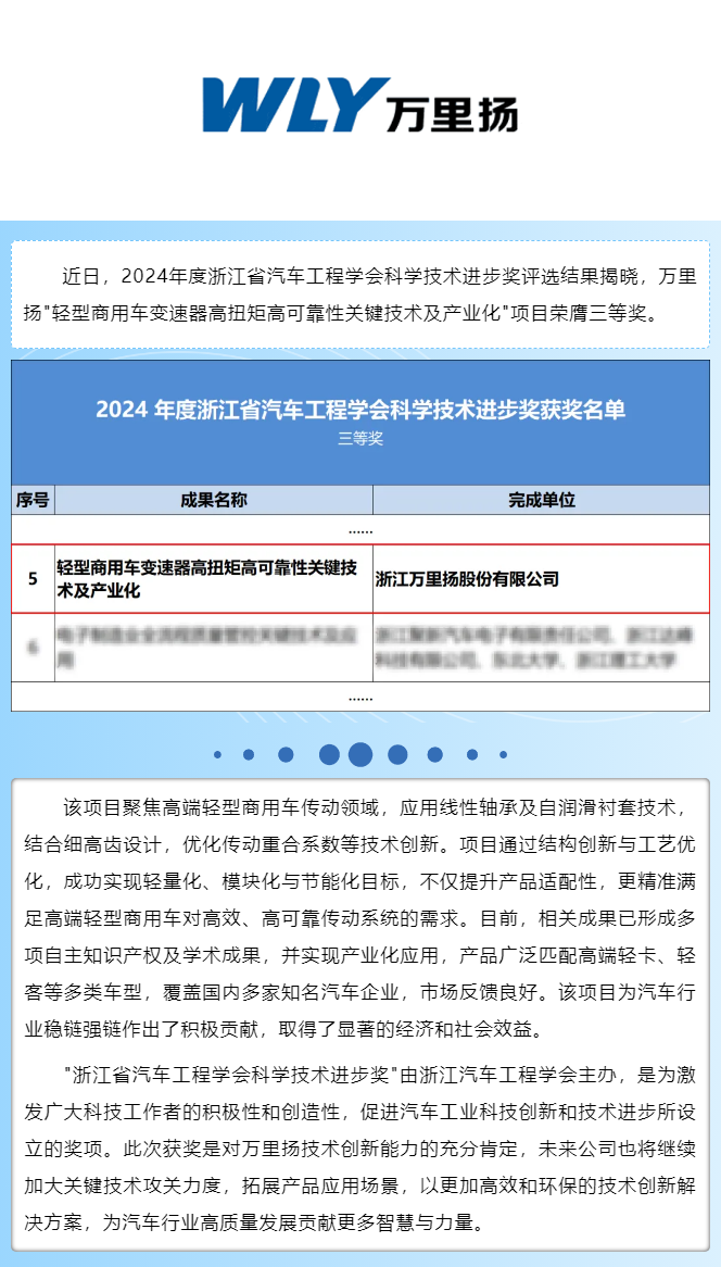
388vip太阳集团官网一项目荣获浙江省汽车工程学会科学技术进步奖
发布日期:2025/08/20
浏览量:2140
来源:
分享:
上一篇:臻情交流 聚赢未来|陕汽重卡南京营销区走进388vip太阳集团官网
下一篇:智慧星系列再添新成员!388vip太阳集团官网10AS140试制成功
返回